chad with dog

Hello, I am an Robotics Engineer.

Throughout college I built an electric bicycle, programmed my aquarium to run off an Arduino, and built a multi layered human interface module for a hydraulic pump system.

83679546_2954238667953549_8624083129646186496_n

Projects

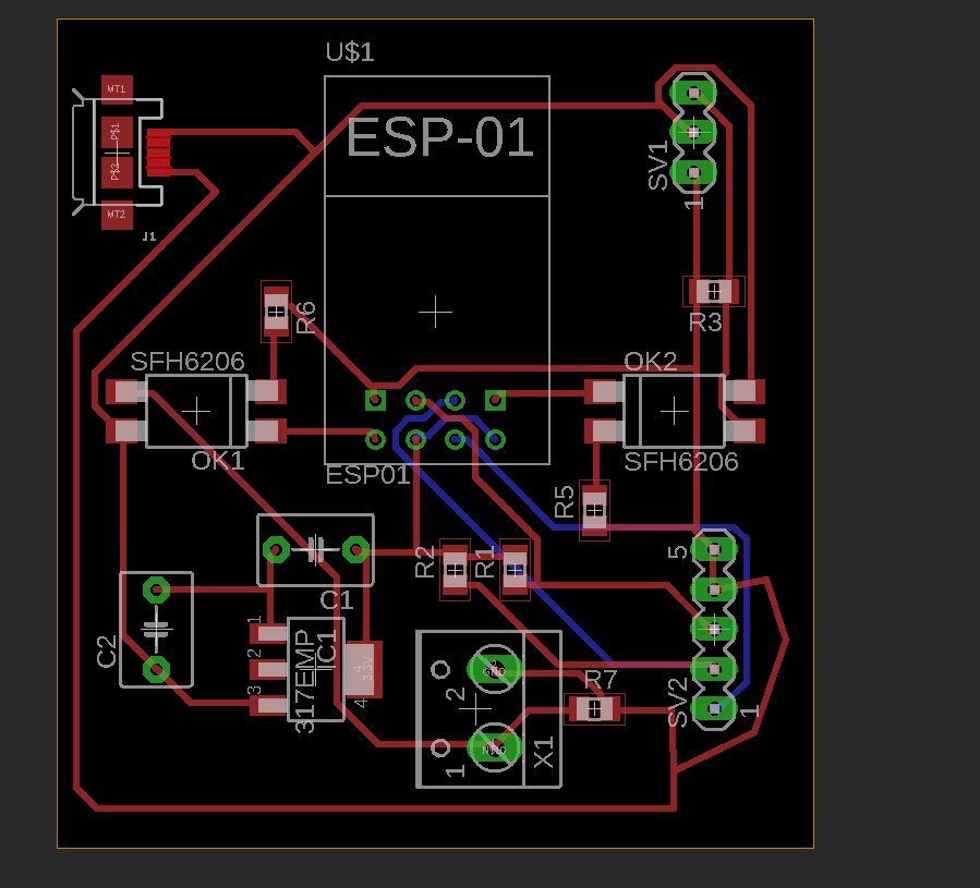
Bitcoin Roller Coaster

This project is an IOT device that tracks the current Bitcoin price.  The cart goes up when the price of Bitcoin is increasing and down when it is decreasing.  I designed the PCB, produced it using a milling machine, and populated the board.  The cart was printed using a 3D printer and the wood was laser cut.



Hydraulic Test Stand - GCC

This is an 800 horsepower Hydraulic Test stand I spent 10 months working on. The Hydraulic Test stand was built for testing hydraulic fittings and manifolds for a manufacturer. The Human Machine Interface was designed and created by me. Each component is controlled or monitored through the touch screen. When major systems have errors, they flash red for the operator. Each section is click able for easy troubleshooting. The wiring was designed and implemented by another engineer and myself. We designed each circuit to be safe and reliable.



Automated Greenhouse

The Automated Greenhouse is a self-sustaining, low maintenance, growing system.  This system is intended for people desiring to grow plants without the hassle of maintaining a garden.  It features internet connectivity, aeroponic watering, fertilizer control, light scheduling, and climate control. This was my Senior Design Project.